China Travel Reopening – Latest Updates During Covid-19 (Updated August 10th)

After all the measures and efforts by our government in the past 6 months, the outbreak of COVID-19 has been gradually controlled in China even though there are still some sporadic cases in some regions. Except for the high/medium-risk region – Dalian city in Liaoning Province and the high-risk region – Xinjiang, the other parts of China have been considered as low-risk regions. The daily life in low risk areas is gradually back to normal, many people return to their office for work, the restaurants have been opened to serve their clients, while the cinemas have been reopened to host their audience since July 20, 2020. 

As one of the most efficient way to prevent COVID-19 infection, people in the low-risk regions are usually required to wear mask when taking public transportations (like public buses, metros, high-speed trains, and flights) or entering public places with massive gatherings such as supermarkets, cinemas. Besides, for those living in the low-risk regions of China wanting to travel around, they only need to present documents like ID/passport, Green Health Codes of their location and destination, etc.  

Covid-19 active cases in China
Covid-19 active cases in China
header line

The reopening of China Travel

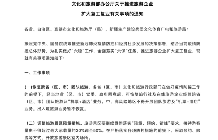
On July 14, 2020, the Ministry of China Culture and Tourism announced that travel agencies are allowed to offer trans-provincial tour packages and flights/hotel reservation service for those domestic travelers who are from the low-risk regions, it also includes the expats who are working and studying in China.

Group tours and flight /hotel reservation are still prohibited in the medium and high risk regions of China. In addition, cross-border group trips including inbound and outbound travel are still prohibited at this moment.

There is a limited number of tourists allowed to enter the reopened tourist attractions daily, now, all the reopened tourist attractions are allowed to accept tourists no more than 50% of their capacity every day.

 

Following the tips below to learn about:

  1. Where you can travel to
  2. What documents are required for a visit
  3. About health QR code
  4. Useful tips for your 2020 China trip

Interprovincial group tours reopen in China
Interprovincial group tours reopen in China
header line

Where you can travel to

As the resumption of Chinese tourism, more and more places in China have gradually reopened and start to accept expats who have been working, studying and living in the low-risk regions of China for a while. The changed policy offers a great opportunity to escape from their busy work and enjoy a leisure vacation. Generally most of the cities are open for travelers, Below is the list of the reopened areas /attractions for reference.

 

Regions/attractions reopened to accept tourists:

Beijing Henan Province Ningxia Province Gansu Province
Qinghai Province Chongqing Yunnan Province Guizhou Province
Jiangxi Province Anhui Province Guangdong Province Fujian Province

Jiangsu Province

Inner Mongolia Chengdu Leshan
Mt. Emei Yading Nature Reserve Zhangjiajie Guilin-Yangshuo
Sanya Hangzhou Huangshan

Suzhou

Xi’an Datong Pingyao A Zhangye / Dunhuang
Shanghai Yangtze River Cruise    

Please note: 

  • Zhangjiajie National Park will not accept travelers from medium or high risk .
  • Jiuzhaigou National Park is expected to open for foreign expats after National Holiday.
  • Yangtze River Cruise is expected to open coming days in August with cruises departing once or twice a week. The reopening date of New Century Cruises will be on August 17th and they will foreign expats. The Victoria Cruises reopening date is yet to confirm.

Yunnan Province attractions
Dali, Lugu Lake, Shangri-la, Lijiang in Yunnan Province

Regions that are still closed:

The reopening dates of those areas are known yet

  • Tibet Autonomous Region;
  • Xinjiang Uyghur Autonomous Region;
  • Parts of Aba Autonomous Prefectures including Jiuzhaigou National Park ;
  • Parts of Garze Autonomous Prefectures (except for Yading Nature Reserve and the spots along the overland to Yading, such as Kangding, Litang);

header line

What documents are required for a visit

Those foreigners / expats who are living currently in China’s low risks area are allowed to travel in the low risk regions and attractions listed as above. In order to travel, there are some required documents that they need prepare in advance.
 

Essential Items for All Regions:

  1. Green health codes of your location and destination;
  2. Passport with valid Chinese visa;
  3. Masks.

Residence visa in China
Residence visa in China

Others Requirements You may need prepare:

Here we have listed some other documents might be required to provide when you are there, each city/province may have different requirements, when you plan a trip with WindhorseTour, our travel advisor will share with you what exact documents you need for your specific travel destinations.

  1. Passport and the most recent China entry stamps.
  2. The record of your latest 14-day travel itinerary.
  3. Nucleic acid test results valid in 7 days.
  4. Health inquiry form provided by hotels.
  5. Entry and exit certificate.
  6. Certificate of employment.
  7. Accommodation registration form for foreign nationals.
  8. Mobile phone number of mainland China registered by your passport.

Check the table below to have a quick look at what documents you are required to travel to the reopened areas. Please note that the information below is just for reference, the regulations might change based on the actual situation. It would be highly recommended to contact us to get the latest up-to-date information for your China travel.

Region Green Health Code Nucleic Acid Test Report Travel Itinerary Record Residence Permit or Certificate Mobile Phone Number of Mainland China Latest Entry and Exit Certificate
Beijing × × × × ×
Henan Province × × × × ×
Ningxia Province × × × ×
Gansu Province × × ×
Qinghai Province × × × ×
Chongqing × × × × ×
Yunnan Province × × × ×
Guizhou Province × ×
Jiangxi Province × × × ×
Anhui Province × × × ×
Guangdong Province × × × × ×
Fujian Province × ×

√ (if visit Nanjing TulouCluster)

×
Datong-Pingyao × × × × ×
Chengdu × × ×
Leshan-Mt. Emei × × ×
Yading Nature Reserve × ×
Zhangjiajie × × × × ×
Guilin-Yangshuo × × × × ×
Sanya × × × × ×
Hangzhou × × × × ×
Jiangsu Province × × × × ×
Shanghai × × × × ×

header line

About health QR code

Relying on mobile technology and big data, the color-based health QR code system, which can help to show your health condition, has been used throughout the whole country of China. Although authorities have yet to make the health codes compulsory, in many cities, it is essential for people there to provide their health QR codes to move around the city, especially the public areas. If you have a green health QR code, it is free for you to move around, and you will be stopped from the entry if your health QR code is amber or red. You can get a health QR code of your location from Alipay or Wechat by filling out a survey form truthfully. Please kindly note that different cities/regions have different health QR code programs.

Health QR code in China
Health QR code in China
header line

Useful tips for your 2020 China trip

  • Some indoor attractions remain closed and do not accept tourists for sightseeing.
  • Some hotels have not opened yet and some of the opened hotels are not allowed to host foreigners, it is highly recommended to inquire carefully about if the hotel can accept foreigners and check what documents are needed before you make a reservation.
  • All attractions have a daily limit on the number of people allowed to enter and lots of attractions have a requirement to make a reservation in advance.
  • Tourists are required to wear a mask during their visit, besides, they are required to check body temperature daily, wash hands often, and keep social distance while traveling.
  • You may be asked to scan the QR code when entering public places like supermarkets and some attractions.
  • We would recommend you to travel with Hard-shell suitcases or waterproof bags as your check-in luggage is possible to be sprayed with a disinfectant in transit.
  • It’s better to always pay attention to the pandemic situation of your location and destination.
  • Be prepared to make changes to your itinerary and travel plans during this special period.

 

As a professional and reliable travel agency organizing tailor-made China tours for over 13 years, we have lots of experiences with handling unpredictable situations like flu and viral outbreaks and natural disasters. Your safety and satisfaction of your China trip are our top priorities, our guides/drivers/travel advisor will always be with you prior to and during your whole trip to make sure everything goes smoothly. Can’t wait to travel to China, contact us directly to design your unique China trip.

Related tours

Chengdu ⇀ Lhasa
...
Chengdu ⇀ Mount Siguniang Valleys ⇀ Danba ⇀ Tagong ⇀ Ganzi ⇀ Dege ⇀ Chamdo ⇀ Tengchen ⇀ Nagqu ⇀ Namtso ⇀ Lhasa
15 days
∙ Private ∙
Overland

Discover the overland journey along the legendary Sichuan–Tibet Highway Northern Route (G317) from Chengdu to Lhasa. Travel through alpine valleys, ancient monasteries, and Tibetan villages, experiencing the stunning landscapes and rich culture of Kham and northern Tibet.

From
USD 2,139
Chengdu ⇀ Lhasa
...
Chengdu ⇀ Kangding ⇀ Litang ⇀ Yading ⇀ Batang ⇀ Markham ⇀ Pomi ⇀ Bayi ⇀ Lhasa
14 days
∙ Private ∙
Natural scenery

Take a Chengdu to Lhasa overland tour via Daocheng Yading along the Sichuan–Tibet Highway Southern Route (G318). Travel through Tagong Grasslands, Litang, Yading Nature Reserve, Ranwu Lake, Midui Glacier, Lulang Forest, and Draksum-tso before reaching Lhasa.

From
USD 2,110
Urumqi ⇀ Urumqi
...
Urumqi ⇀ Burqin ⇀ Hemu ⇀ Kanas Lake ⇀ Dushanzi ⇀ Sayram Lake ⇀ Yining ⇀ Narat Grassland ⇀ Urumqi
10 days
∙ Private ∙
Natural scenery

This 10-day Northern Xinjiang tour covers Kanas Lake, Hemu Village, Devil’s City, Sayram Lake, and Nalati Grassland. Explore stunning alpine lakes, ethnic culture, and vast grasslands on a scenic journey through the wild beauty of Xinjiang.

From
USD 2,330
Shanghai ⇀ Beijing
...
Shanghai ⇀ Suzhou ⇀ Mount Huangshan ⇀ Hangzhou ⇀ Guilin ⇀ Zhangjiajie ⇀ Xi'an ⇀ Pingyao ⇀ Datong ⇀ Beijing
21 days
∙ Private ∙
Culture and Heritage

This 3 week China tour from Shanghai to Beijing connects the country’s most important cultural heritage sites with its iconic natural landscapes including Suzhou, Huangshan, Hangzhou, Guilin, Zhangjiajie, Xi’an, Pingyao, and Datong.

From
USD 3,517